一文入门 Go 的性能分析
Go 为了实现更高的并发,自己实现了用户态的调度器,称之为 GMP 模型,在上一篇文章中,我们已经简单分析了它的实现。由于自己实现了 goroutine 的调度器,这也会让代码的执行过程更加复杂。而代码在执行的过程中,有可能会出现性能问题,单纯的通过日志很难排查,这就需要其他的方式来辅助。
Go 提供了一些工具,可以在代码运行的过程中采集一些信息,并且可以根据这些信息去生成可视化的图表,然后更方便排查问题。这些工具 Go 原生就提供了,不需要再引入其他的库。
在对程序进行分析,特别是对线上问题分析的时候,需要先采集数据,只有采集到数据后才能进行后续的分析,所以这篇文章我们也从两个部分出发,一部分是采集数据,另一部分是如何对采集到的数据进行分析。
1. 采集信息
1.1 pprof
这个工具是 Go 提供监控工具,可以实时采集程序运行过程中的性能数据。在 Go 中,有两个 pprof 的包:
- runtime/pprof
- net/http/pprof
其中 net/http/pprof 是对 runtime/pprof 进行了封装,提供了 Web 环境的下的访问接口,通常我们使用这个就可以。
这个包的使用也很简单,对于 Web 服务来说,只需要在 main.go 中引入这个包:
package main
import (
"context"
"fmt"
"net/http"
_ "net/http/pprof" // 引入 pprof 包
"time"
)
func main() {
http.HandleFunc("/index", func(writer http.ResponseWriter, request *http.Request) {
writer.Write([]byte("index"))
})
fmt.Println("server starting")
http.ListenAndServe(":6060", nil)
}
对于非 Web 程序,可以通过下面的方式启动 pprof:
import (
"fmt"
"net/http"
_ "net/http/pprof"
)
func main() {
// 其他代码
go func() {
fmt.Println(http.ListenAndServe("localhost:6060", nil))
}()
// 其他代码
}
配置好了之后,直接就可以通过 http://localhost:6060/debug/pprof/ 来采集具体的数据了,在浏览pprof 提供的接口如下:
- /debug/pprof/allocs : 获取内存分配的抽样数据
- /debug/pprof/block :获取导致同步阻塞的堆栈
- /debug/pprof/cmdline:获取当前运行程序的命令行路径
- /debug/pprof/goroutine:获取 goroutine 的执行堆栈
- /debug/pprof/heap:当前活动对象内存分配的抽样(也就是堆栈内存)
- /debug/pprof/mutex:获取互斥锁的持有者
- /debug/pprof/profile:获取 CPU 的抽样信息
- /debug/pprof/threadcreate:获取创建的线程信息(内核态线程)
- /debug/pprof/trace:获取当前程序执行的轨迹(获取 GMP 以及 goroutine的调度信息)
1.2 直接在程序中获取
除了通过上面的 http 接口方式采集信息,还可以直接在代码中使用代码获取信息,比如获取 trace 信息:
f, err := os.Create("trace.out")
if err != nil {
panic(err)
}
err = trace.Start(f)
if err != nil {
panic(err)
}
获取 CPU 的信息:
var cpuprofile = flag.String("cpuprofile", "", "write cpu profile to `file`")
flag.Parse()
if *cpuprofile != "" {
f, err := os.Create(*cpuprofile)
if err != nil {
log.Fatal("could not create CPU profile: ", err)
}
defer f.Close()
if err := pprof.StartCPUProfile(f); err != nil {
log.Fatal("could not start CPU profile: ", err)
}
defer pprof.StopCPUProfile()
}
获取内存信息:
var memprofile = flag.String("memprofile", "", "write memory profile to `file`")
if *memprofile != "" {
f, err := os.Create(*memprofile)
if err != nil {
log.Fatal("could not create memory profile: ", err)
}
defer f.Close()
runtime.GC()
if err := pprof.WriteHeapProfile(f); err != nil {
log.Fatal("could not write memory profile: ", err)
}
}
但这种写代码采集的方式其实不太好,一方面,需要硬编码到代码中,特别是对于线上的代码,不好控制,所以这种方式一般不会在线上使用,线上还是会使用 Http 接口来采集信息。
1.3 使用 Http 接口采集信息
上面介绍了 pprof 的 Http 接口,在这里我们以采集 CPU 信息为例,可以直接在命令行使用:
curl http://localhost:8080/debug/pprof/profile?seconds=3 -o cpu.pprof
上面的这条命令表示对 CPU 的信息采集三秒,然后输出到 cpu.pprof 文件中,这里文件名的后缀可以随意定义,定义为 .txt、.out、.pprof 都可以。
还可以采用另一种输出方式,直接采用重定向的方式输出到文件:
curl http://localhost:8080/debug/pprof/profile?seconds=3 > cpu.pprof
其他的信息,比如 trace 和 heap,都是采用同样的采集方式,加上 seconds,就可以设定采集的秒数。在线上环境中,这种方式很有用,既可以方便的采集到信息,又不会影响线上服务的运行。
2. 可视化分析
采集到数据之后,就需要进行分析,在进行数据分析的时候,我们需要用到两个工具:
- go tool pprof
- go tool trace
go tool pprof 可以对采集到的 CPU、内存等信息进行分析,go tool trace 则是对采集的 trace 信息进行分析。
2.1 在线分析
go tool pprof 既可以对采集到的离线数据进行分析,也可以是结合上面的 pprof Http 接口,直接在线上进行分析,比如分析程序的内存使用情况:
$ go tool pprof -inuse_space http://localhost:8080/debug/pprof/heap
go tool pprof 可以搭配的参数很多,在这里就先不展开了,上面加的 -inuse_space 就表示采集正在使用中的内存信息。
执行完这条命令之后,就可以进入到一个交互式的命令行:

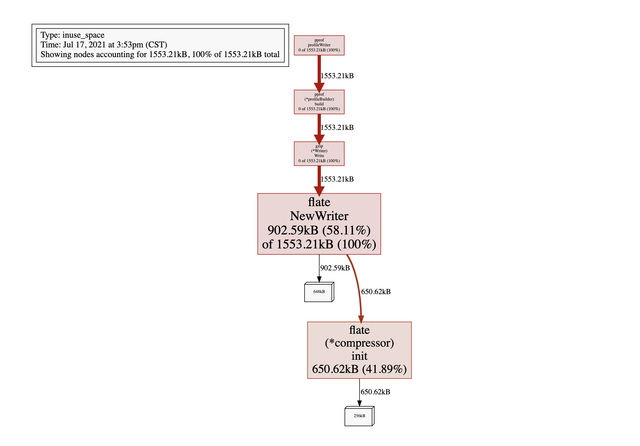
在 这里输入 help 就可以看到所有支持的命令,发现支持的命令非常多,这里也先不都展开了。在这里用的比较多的命令是 top,输入 top 之后就可以看到占内存从大到小的排列,输入 top 10,就只会展示前 10 个。
还可以输入 web,直接以网页的形式展示结果(但这种方式在线上环境中通常用不了):

通过这个图,可以直接看图的底部,基本就可以看出来那些对象占据的内存比较多,是否有内存泄漏基本也可以看出来。
在网页上在查看图形化结果的时候,需要安装 graphviz 库。在 Mac 上安装很简单,直接使用 Homebrew 进行安装(Homebrew 是 Mac 系统下的包管理软件,类似 Centos 中的 yum,Ubuntu 中的 apt),在 linux 系统上的安装过程类似:
$ brew install graphviz
2.2 离线分析
这些图形化的结果在生产环境通常是看不了的,所以很多时候还是会把这些信息采集下来,然后在本地进行分析。内存分析的方式基本和上面一样,采集到信息之后,在本地运行:
$ go tool pprof memory.prof
这样执行命令之后,也会进入一个与上面一样的交互式命令行环境。
$ go tool pprof -http=:8080 memory.prof
这样会与输入 web 得到的效果是一样。
对于内存信息的分析,直接在线上分析就可以,但是对于 tarce 的分析,无法在线上完成,只能通过线下的方式完成。
采集 trace 信息:
$ curl http://localhost:8080/debug/pprof/trace\?seconds\=10 > trace.out
开始分析 trace 信息:
$ go tool trace trace.out
命令执行之后就会打开一个网页,提供了各项分析的指标:
![(2.png)
- View trace:可以查看 Goroutine 的可视化调度轨迹,都是以图形的方式展示
- Goroutine analysis:可以查看到 goroutine 启动的数量及执行的时间
- Network blocking profile:对网络阻塞的分析
- Synchronization blocking profile:对同步阻塞的分析
- Syscall blocking profile:对系统调用阻塞的分析
- Scheduler latency profile:对调度器延迟的分析
在进行问题排查的时候,可以先从调度器的总体的延迟看起,找到延迟比较大的区域,然后进行分析,是网络的原因、还是锁的原因、或者是系统调用的原因。
3. 小结
这篇文章中,我们介绍了 Go 语言常用的性能分析工具,特别是在分析线上数据的时候,需要先采集数据,采集到数据之后,再对数据进行分析。而 Go 刚好都提供了相应的工具,pprof 和 go tool trace,大大简化了 Go 程序分析的难度。
文 / Rayjun